Arkestro empowers organizations to tackle complex procurement challenges using predictive software powered by machine learning and behavioral science. Based in San Francisco, their 40-person engineering team drives innovation to deliver impactful solutions while reducing costs.
As Samantha Thibodeau, Engineering Manager, described it, “Our engineering culture at Arkestro focuses on holistic, customer-centric solutions that challenge norms and drive innovation. This approach ensures we deliver unrelenting quality while streamlining collaboration.”
Arkestro’s transition to continuous development exposed critical bottlenecks in their deployment process: code changes often caused regressions after merging due to insufficient pre-merge testing in production-like environments. However, creating ephemeral environments for each test was prohibitively expensive and time-consuming.
As Samantha noted, “Delivering high-quality solutions is our top priority. Any process that risks product quality or disrupts our workflows needs immediate attention.”
After evaluating several options—including building an in-house solution—Arkestro chose Signadot for its seamless integration with Kubernetes and Istio routing systems. Unlike alternatives requiring extensive custom scripting, Signadot offered out-of-the-box support for environment lifecycle management and routing.
As Aziel Ferguson, Director of Engineering Operations, put it, “Signadot allowed us to focus our engineering resources on building procurement AI functionality rather than reinventing infrastructure tools.”
The implementation process took just 80 hours—less than half the time required for an in-house solution—and included:
Arkestro also built custom integrations such as:
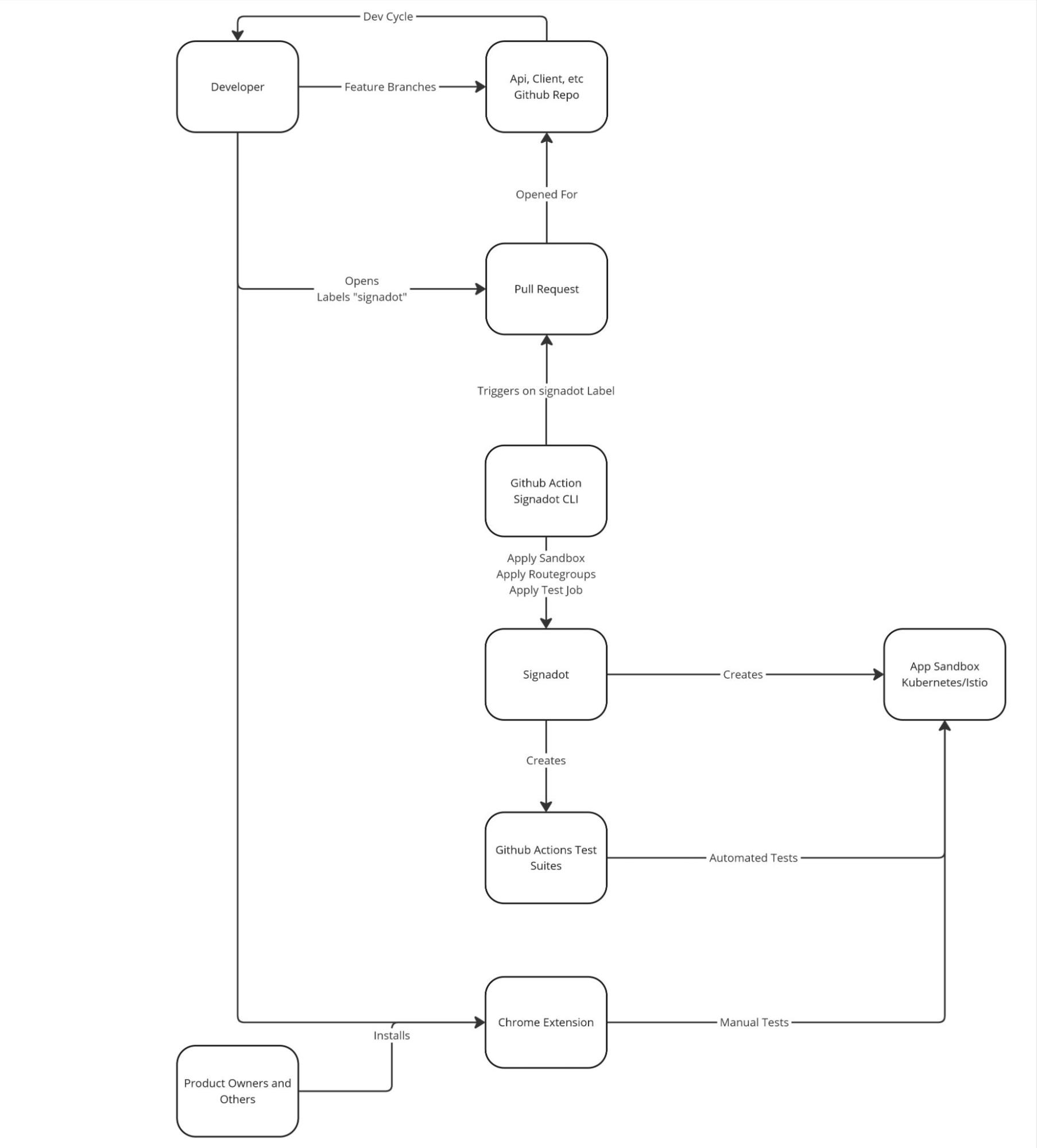
Before adopting Signadot, Arkestro faced challenges in testing code changes efficiently without risking regressions post-merge. With Signadot integrated into their development workflow, they now seamlessly create production-like environments for every pull request (PR), transforming how developers test and validate changes.
“With Signadot’s PR integration, testing has become seamless — developers can validate changes without worrying about setting up environments manually.” Samantha Thibodeau · Engineering Manager, Arkestro
Signadot has become a core part of Arkestro’s development workflow, enabling developers to test code changes in production-like environments before merging.

Fig 1. This diagram illustrates Arkestro’s streamlined developer workflow with Signadot, showcasing how pull requests trigger automated sandbox creation for efficient testing.
$1M+ in annual savings · $120K saved in implementation costs · 5 hours saved per developer per week. Over 2,000 sandboxes created, enabling faster iteration cycles and more pre-merge issues caught before they reach production.
Since adopting Signadot:
These results have not only accelerated development cycles but also enhanced collaboration between engineering, QA teams, and stakeholders.
“Being able to validate features against staging environments before merging has been fantastic — it’s improved code quality by catching defects earlier.” Samantha Thibodeau · Engineering Manager, Arkestro
Looking ahead, Arkestro plans to expand its use of Signadot by:
“Signadot is a key enabler of our continuous deployment framework — it ensures only code meeting our standards reaches production.” Aziel Ferguson · Director of Engineering Operations, Arkestro
As Arkestro continues scaling operations and refining CI/CD processes, Signadot will remain a cornerstone of their strategy—helping them achieve seamless continuous deployment while maintaining high product quality.
Get the latest updates from Signadot